首页
新闻动态
国务院要闻
湖北要闻
武汉要闻
工作动态
通知公告
最新文件
通知公告
政府信息公开
政策法规与解读
其他主动公开文件
政策解读
规范性文件
政策问答
信息公开指南
信息公开制度
信息公开目录
法定主动公开内容
机构信息
单位概况
领导信息
机构设置及职责
招考录用
财政资金
权责清单
规划计划
统计数据
行政许可结果
违法处罚
林业执法
土地违法
公共资源配置领域
土地交易
征地信息
临时用地审批
住宅用地信息
回应关切
林业行政许可
信息公开申请
信息公开年报
办事服务
收费事项
规划批前公示
结果公告
建设项目选址意见书
建设用地规划许可证
建设工程规划许可证
建设工程竣工验收规划条件核实证明
独立宗不动产登记结果
土地市场
基准地价
交易公告
成交信息
土地供应计划
协议出让及划拨供地公示
互动交流
网上信箱
专栏
文明创建
地球日专栏
土地日专栏
双随机一公开
整治养老诈骗专栏
当前位置:
首页
政府信息公开
法定主动公开内容
公共资源配置领域
征地信息
授权市级审批
批前信息
拟农用地转用(使用国有土地)补偿安置方案公告
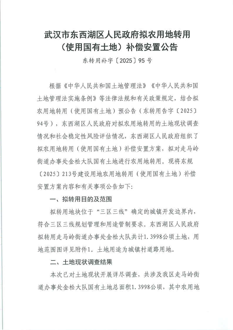
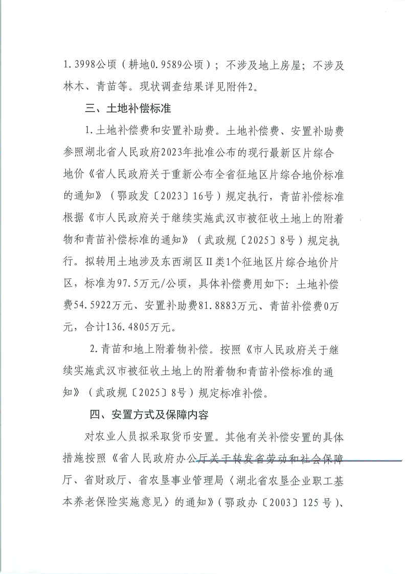
武汉市东西湖区人民政府拟农用地转用(使用国有土地)补偿安置公告(东转用补字〔2025〕95号)
2025-12-22 15:23
东西湖区自然资源和规划局
A
+
A
-
A